Tournament registration made smarter
ROLE
TIMELINE
SKILLS
Product Designer, Creative Technologist
May–August 2025
UX Research, UX Design, Interaction Design, Figma, Claude Code, Lucidchart
TL;DR
Golden Nugget's resident Digital Marketing Product Design Intern?
I arrived at Golden Nugget Las Vegas this past summer as a digital marketing intern by title, but ended up spending most of my time there designing and prototyping internal tools for the Special Events team.
01.
Research
I independently led 8 user interviews with Special Events staff.
02.
Design
I designed and prototyped a React-based registration tool in Claude Code that showed the potential to save the Special Events team 4-6 hours per event.
03.
Modernization Pitch
I wrapped up my internship by recommending a comprehensive modernization initiative to corporate IT leadership to improve internal operations.
USER RESEARCH
"I hate the tool we're using to register people for our blackjack tournaments!"
The first thing I learned about the Special Events team’s operations—by complete accident—was how many problems their tournament registration tool was causing them.
To better understand staff's current workflow, I interviewed GNLV’s Director of Marketing Operations and volunteered in-person at a blackjack tournament to see the tool used in a live tournament environment firsthand.
Pre-Event
Registration Flow (repeated every round)
Post-Event
IDEATION
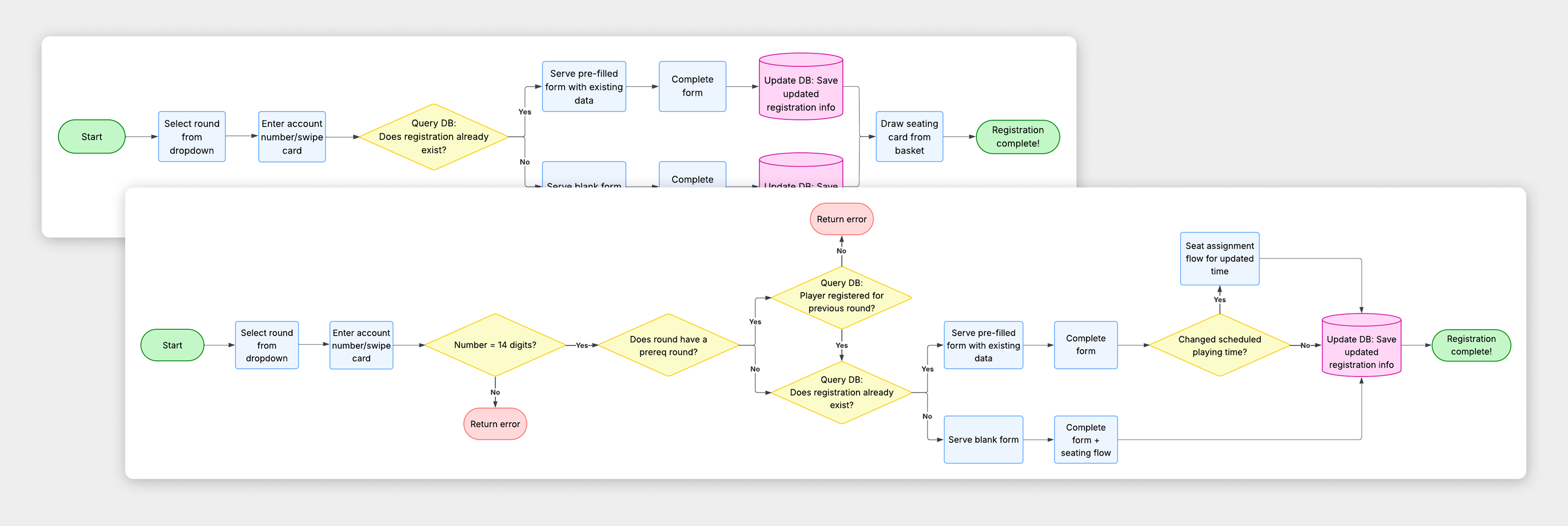
I started by mapping out flowcharts showing the current experience and an improved version informed by my user research
Flow Audit vs. Improved Flow
User research revealed major pain points in the registration flow, especially during round selection and the manual drawing of seating cards from baskets.
The improved flow adds layers of validation to ensure that guests are not signed up for the wrong round or tournament.
It also incorporates digital seating.
FINAL DESIGNS
Reimagining the tournament registration and seating process
Registration Form
My primary goal with this redesign was to simplify the bloated dropdown that caused most user errors. I did this by:
This ensured they were part of each guest’s round data and had the extra benefit of making manual balancing simpler after data export.
Seating During Registration
To replace the Special Events team’s pen-and-paper seating system—where players drew random cards for tables and seats—I digitized the entire process.
The Assign Random Seat button became a split control to randomize only from certain seats, reflecting requests from visually impaired players who preferred table ends.
Clicking an occupied seat locks the entire table, ensuring it won’t be included in random seat assignments. This was useful for guests who would prefer not to sit at the same table as friends or family.
Seating Chart
The Seating Chart tab provides a high-level event overview, with seat styling intentionally different from the registration flow. In this view, unoccupied seats appear empty to show overall capacity, while in registration they indicate availability.
In this view, staff can globally lock or unlock tables, a function separate from disabling tables during individual registrations. This was because multiple volunteers often managed registrations at once, and global locking ensured they didn’t accidentally assign players to a table that was meant to be empty.
PROTOTYPING + IMPACT
I rapidly prototyped an MVP in Claude Code to simulate the tournament registration process with Special Events staff
I wrote prompts such as...
AK
Review these high-fidelity wireframes and translate them into an interactive prototype that matches the intended behaviors across these screens...
AK
What performance or reliability risks should we anticipate when scaling this to hundreds of thousands of imported rows?
AK
As someone with limited development experience, what questions should I be asking to ensure this interaction is implemented correctly and looks the way it’s intended?
After a lot of back-and-forth and refinement, I walked away with a clearer picture of the developer’s world and a prototype that...
Increased confidence and efficiency
Confirmed by the Executive Director of Marketing Operations.
Saved 4-6 hours per event
The refined validation logic completely removed the need for manual balancing during user testing. At scale, that would free the Special Event team from over 100 hours of post-tournament adjustments every year.
STAKEHOLDER FEEDBACK
Thank you to Golden Nugget Las Vegas!
"The way the interaction design handles conflicts of interest to meet players’ needs is really thoughtful and feels true to their actual preferences."
—Executive Director of Marketing Operations, Golden Nugget Las Vegas
"Rapid prototyping like this offers the potential to understand whether it's worth developing these types of tools in-house or investing in third-party products. That's incredibly valuable."
—VP of IT, Golden Nugget Las Vegas
LESSONS LEARNED
This was the first product that I took full ownership of
⁉️
I learned the importance of asking, “Why can’t this be different?”
Working with Landry’s corporate IT department and GNLV’s IT team revealed how many processes persist simply because that’s how they’ve always been done. Instead of accepting those limits, I started questioning them and searching for ways design and technology could simplify daily work.
↪️
If I was doing this project again, I would loop in IT earlier.
Their constraints surfaced late in the workflow and required rethinking some of the interaction patterns. Early collaboration would have helped us design something that was feasible from the start.